On ne peut pas avoir d'air frai au pied ni au pare brise
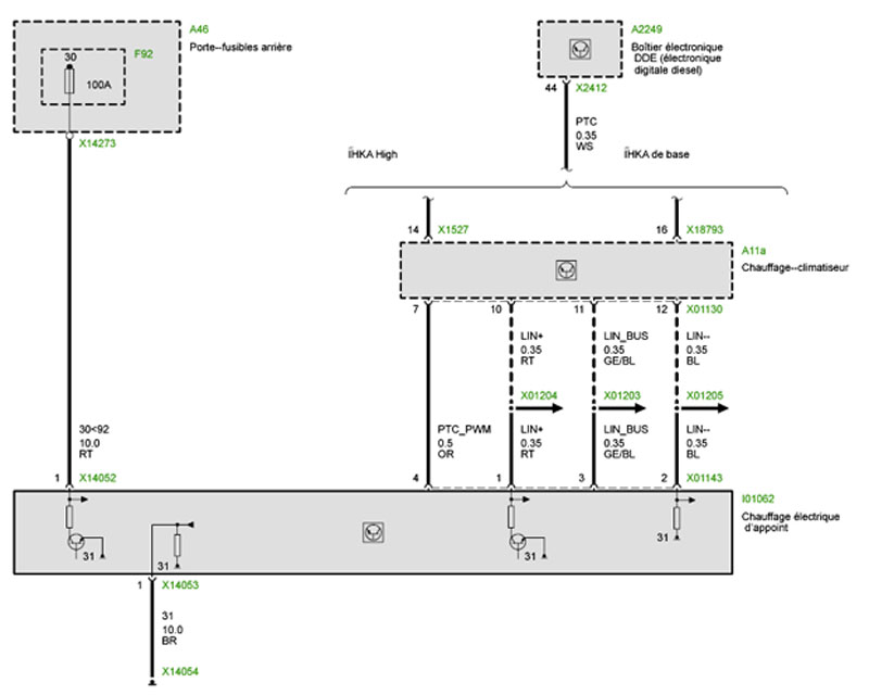
A la valise on à le code défaut 9C7A Robinet d'eau droit, pas de signal ni de valeur et le code erreur inconnue REGULATEUR DE LA CLIMATISATIONIHKA/IHKR code défaut DE7A14
Vue que l'on fait une grosse commande pour l'entretient complet, on aurait bien voulu commander la pièce, mais on arrive pas vraiment a la trouver sur reolem on c'est pas trop qu'elle pièce sa peut être
merci



pour eviter que tu 
